
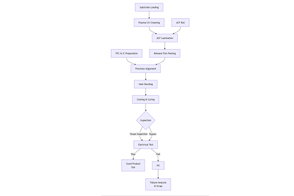
FOG is a processing method that achieves mechanical connection and electrical conduction between liquid crystal glass and flexible printed circuits through ACF, along with hot pressing under specific temperature, pressure, and duration. To ensure product quality, the FOG process imposes high requirements on the placement accuracy of ACF tapes, bonding pressure, bonding temperature, planarity of the press head, and parallelism between the press head and the platen.
