Hong Kong TIPTOP Technology Co., Ltd. is a leading international trade service provider specializing in the sales of high-end Chinese manufacturing machines. With over 20 years of experience in machine design, manufacturing, and global distribution, we are dedicated to delivering factory-direct solutions for the LCD display and 3C electronics industries. As a National High-Tech Enterprise certified with ISO9001 and ISO 14001, we ensure quality and environmental excellence. Our core competencies lie in prioritizing efficiency, innovation, and sustainability, helping clients enhance productivity while minimizing operational costs. In line with this mission, TIPTOP is also in charge of the commercialization of SUNSOM products, further strengthening our commitment to providing comprehensive and innovative market solutions.
Position deviation occurs in the lamination area, resulting in the failure of lamination precision between the product.
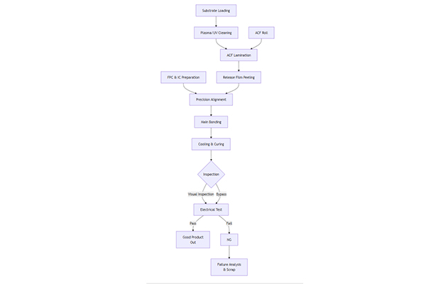
Substrate Pretreatment: Perform degreasing, dust removal and dehumidification on the surface of the substrate prior to lamination to ensure a clean and impurity-free bonding interface.
In the production of high-quality laminated products, the equipment plays a critical role. While the design of large-scale laminators may vary by manufacturer.
With the development of the display industry and the increasing intelligence brought by touchscreen products or display products, people are using touchscreen products or display products more and more.
As electronic devices become increasingly compact and sophisticated, ensuring flawless component adhesion has become a critical priority in global manufacturing. One device gaining substantial attention across display production lines, smartphone assembly, and precision electronics fabrication is the Automatic Bubble Removing Machine. This specialized equipment is designed to eliminate air bubbles trapped during adhesive application, lamination, and vacuum bonding—an issue that can compromise product appearance, performance, and durability.
Before starting the machine each day, use compressed air to remove dust, threads, and other debris, ensuring the machine is clean and free of foreign objects.